2014城市gdp排名
时间:2025/05/09选取了36个重点城市(包括4个直辖市、22个省会城市、5个自治区首府和5个计划单列市),对其上半年GDP总量和增速进行统计排行。2014城市gdp排名:排名城市城市级别2014上半年GDP(亿元)2014上半年GDP增速201...
选取了36个重点城市(包括4个直辖市、22个省会城市、5个自治区首府和5个计划单列市),对其上半年GDP总量和增速进行统计排行。2014城市gdp排名:排名城市城市级别2014上半年GDP(亿元)2014上半年GDP增速201...
黄金外汇平台在中国合法吗,黄金外汇交易在中国的合法性分析引言在全球金融市场中,黄金和外汇交易一直以来都是投资者关注的热点。随着互联网的发展,越来越多的黄金外汇交易平台应运而生,为投资者提供了便利。然而,特别在中国,关于黄金外汇交易的...
2月2日,江苏省人民政府官网发布《江苏省数字人民币试点工作方案》。《工作方案》提出,加快打造特色示范应用。坚持全省统筹与鼓励基层创新相结合,围绕地方特色产业、优势产业、专业化市场,支持各设区市布局具有地方特色的数字人民币应用场景。鼓励将数字...
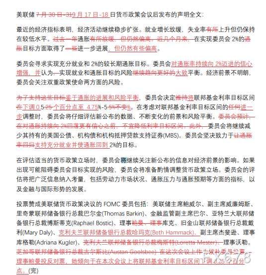
来源: 以下为美国联邦储备委员会的联邦公开市场委员会(FOMC)在9月17日-18日货币政策会议后发布的声明全文: 最近的经济指标表明,经济活动继续稳步扩张。就业增长放缓,失业率上升但仍保持在较低水平。通胀在实现委员会2%的目标方面...
基本消息面 周二(11月12日),美原油价格交投于68.250美元/桶附近,涨幅为0.31%。当前原油市场受到多种因素的综合影响,价格走势较为复杂。投资者和市场参与者需要密切关注国际经济形势、地缘政治局势、供需关系、美元汇率以及市场投...
近期,全球资产市场风起云涌,动荡中蕴藏着无数机会,为投资者提供了一个千载难逢的布局良机。在地缘政治和宏观经济因素的激烈变动下,只有具备全球视野和灵活策略的投资者,才能真正抢占市场先机。而对于那些渴望通过交易实现财富飞跃的投资者来说,CP...
田洪良–8月28日外汇实战策略发布于格林威治标准时间2024/8/281:33am.阅读更多交易信号...
技术分析–USDJPY在143.40获支撑发布于格林威治标准时间2024/8/288:00amXM投资研究团队,XM投资研究...
田洪良–9月9日外汇实战策略发布于格林威治标准时间2024/9/91:13am.阅读更多交易信号...
每日评论–数据喜忧参半和美联储讲话后,美元区间震荡发布于格林威治标准时间2024/10/119:56amXM投资研究团队,XM投资研究...
免责声明:免使用本站内容引起的任何损失,本站概不负责。认为内容有侵权嫌疑,请立即通知,我们会及时更改或删除。解释权归本站所有。风险提示: 外汇保证金交易和CFD交易存在高风险,未必适合所有投资者。请在交易前谨慎考虑投资目标、经验水平和风险偏好。